自動販賣機-點石成金有限公司
  • 最新消息
    • 最新消息
    • 各式專區
    • 新型專利
  • 商業模式
    • 投幣器改裝
    • 設備租賃
    • 加盟總部後台建置
    • 合作方案
    • 自動販賣設備軟硬體開發
    • 板金開發
  • 設備介紹
    • 自動販賣
    • 洗車設備
    • 洗衣設備
    • 扭蛋設備
    • 雲端兌幣/儲值機
    • 雲端設備
    • 洗安全帽機
    • 智能取物櫃(格子機)
    • 桌遊收費系統
    • 叫號儲值機(百元剪髮)
  • 問題集
    • 販賣機問題集
    • 洗車設備問題集
    • 洗衣設備問題集
    • 雲端設備問題集
    • 業主後台問題集
    • 洗安全帽問題集
    • 智能取物櫃問題集
    • 桌遊機問題集
  • 購物商城
    • 設備零件
    • 批發.零售
    • 後台服務
    • 保固維修
    • 總部專區
    • 交通運費
    • 中古機台
    • 匯款帳號
    • 零件 購買6000元 免運費
    • 周邊設備串接收費表
  • 購物車清單
  • 實際案例
    • 地區
    • 販賣機種類
    • 其他類-點石
    • 其他類-亮順
  • 聯絡我們

維修客服

  • 首頁
  • 新品上架

技師操作-投幣器關閉指定錢道


 

技師操作-投幣器零錢設定為全滿


 

技師操作-雙螺旋設定


 

 

技師操作-兌幣機安裝

 


技師操作-紅外線更換
 


技師操作-層板層板高度調整
 

技師操作-更換層道馬達
 

技師操作-鎖頭拆裝
 
 

技師專用-JY21計時板說明書
 
點我查看  


技師專用-紙鈔機清潔與保養



技師專用-MARS集幣器說明




技師專用-投幣器中文手冊
點我查看  

 

技師操作-紙鈔機設定

ICT 紙鈔機設定為脈衝模式、開機立即收鈔、限收 100 元
4 pin 指撥開關:1100:輸出脈充常 high
10 pin 指撥開關:0011010000:100元2個脈充、輸出為快、限收百元鈔


技師專用-紙鈔機中文手冊
點我查看


1對1控制板說明書


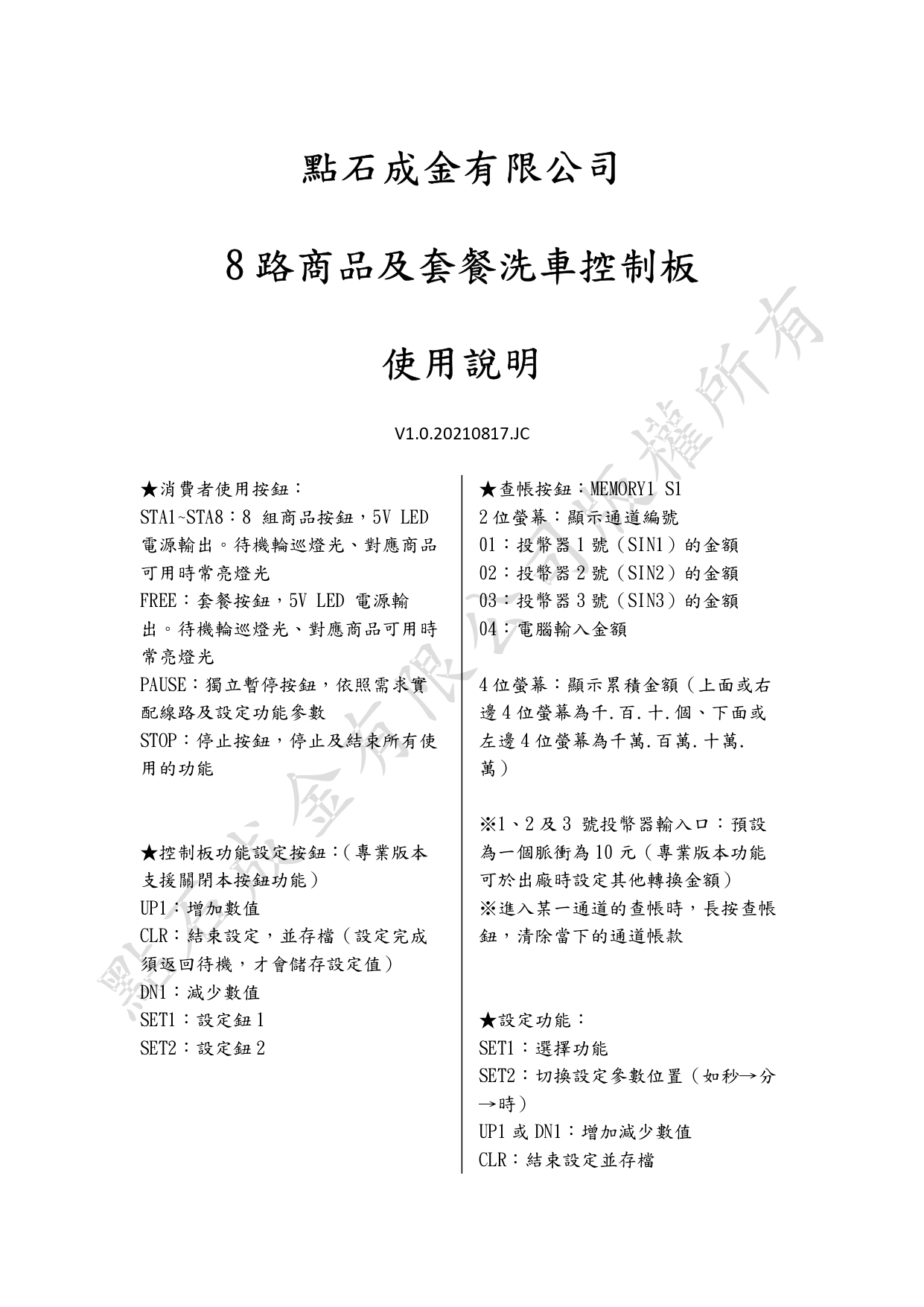
技師專用-8路商品及套餐洗車控制板使用說明
 
回上層
電話 04-22950115 │ 傳真 04-22950062│ LINE:@cnb4476i │ 地址:407 台中市西屯區順平路170號

加入好友
Designed by 米洛網頁設計